专业安全产品和安全服务提供商
实战安全运营专家
专项风险检测服务是针对特定业务场景或技术环节的深度安全评估,通过定制化测试方法,识别传统渗透测试可能遗漏的高风险漏洞和业务逻辑缺陷。服务聚焦关键领域(如API、云原生、工控系统等),提供精准风险定位与修复方案。
服务目的是充分挖掘和暴露系统的弱点,从而让管理人员充分了解其系统所面临的威胁。
服务方式是采用灰盒+黑盒,不同测试人员交叉测试的方式进行。
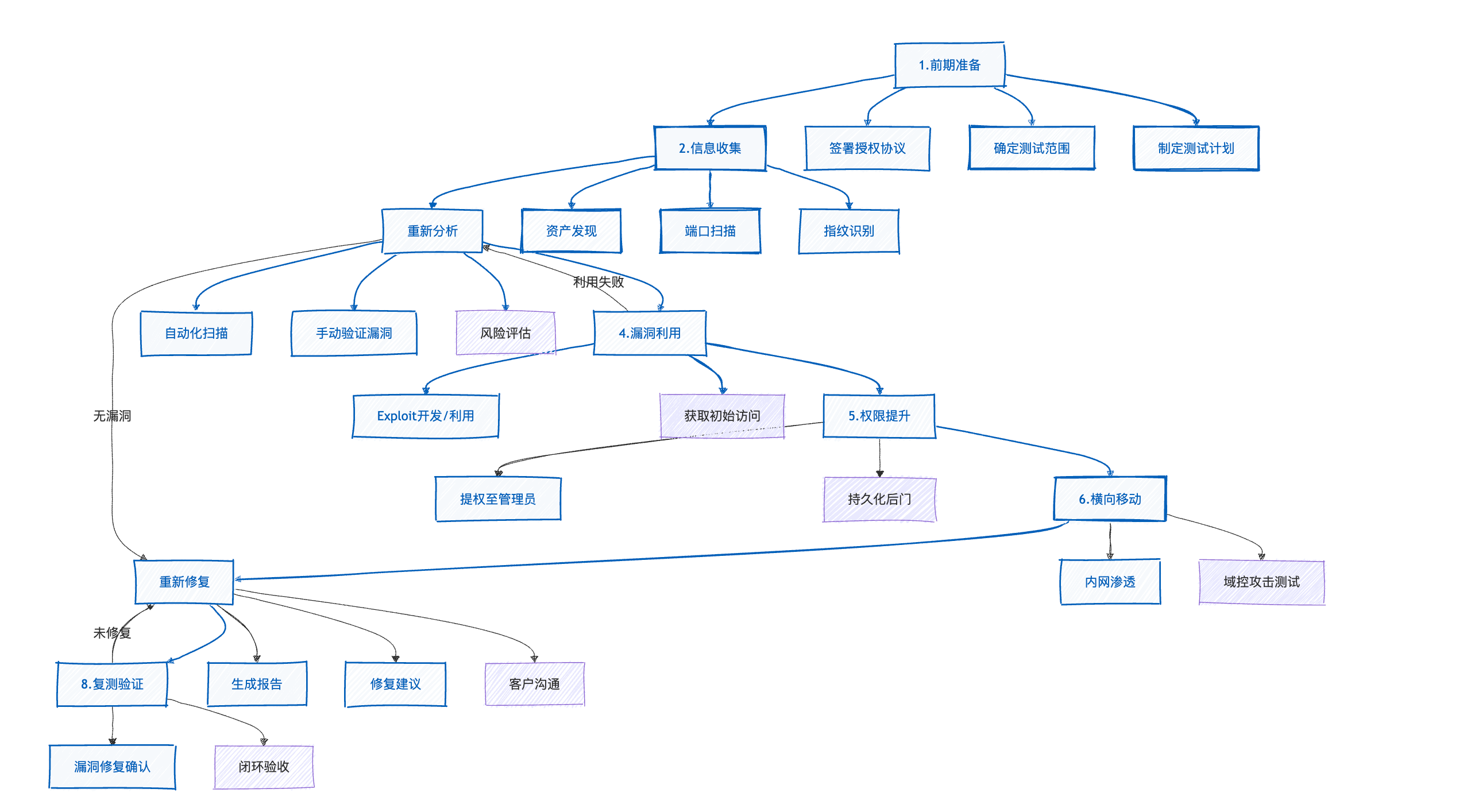
渗透测试流程:
主动发现安全漏洞,降低被攻击风险
满足合规与行业标准要求
保护企业声誉和客户信任
验证现有安全措施的有效性
支持业务连续性和风险管理
教育和提升内部安全意识

Copyright © 2024 deepsectech.com All Rights Reserved. 苏ICP备2022006950号
苏公网安备 32011402011079号
